按照用户画像设计、销售产品,为啥还是错?

作者:董枳君@商学院
根据不完整信息和固有经验确定的目标用户错位是谁的错?
从单纯的“服务战”升级到了考验运营能力的产品“销售战”,首先创业者要学的是如何找到目标用户,利用大数据圈定用户。这期《我是创始人》创业真人秀节目背后隐藏的案例决胜点正是在于对目标用户群体的分析以及销售策略的矫正,交互设计之父Alan Cooper提出的用户画像(persona)的理论,或许能够在实践中帮到创业者。
用户画像的信息采集及精准分析是打败竞争对手的第一步
简单回顾一下,面对完全未知的用户群,前浪队不愿意花费资金获取足够用户信息,只根据有限的数据和固有主观经验分析得出潜在消费为网购少的大爷大妈的错误信息,而后浪队分析出潜在消费为年轻人,在此过程中两队都不愿意共享信息,也没有敏锐觉察出节目组提供的较为“奇怪”的翻译促销员的意义。在前期其实是打成平局。
但最终后浪队灵活地调整了销售策略打败了依然坚持执行前期由错误用户定位而制定销售策略的前浪队。而前浪队队长王小川总结了“前浪队”比赛失败的原因:第一产生于再次补货的决策失误,第二则产生于对商品定价的误判。
其实,前浪队更重要的是败在了错误的目标用户分析,并在发现了更新后的用户特征后,没有及时重新规划,调整自己的经营策略,违反了用户画像的三大原则中的两项。
什么是用户画像( personas)?
Alan Cooper (交互设计之父)最早提出了 persona 的概念:“Personas are a concrete representation of target users.”Persona 是真实用户的虚拟代表,是 建立在一系列真实数据(Marketing data,Usability data)之上的目标用户模型。通过用户调研去了解用户,根据他们的目标、行为和观点的差异,将他们区分为不同的类型,然后每种类型中抽取出典型特征,赋予名字、照片、一些人口统计学要素、场景等描述,就形成了一个人物原型,翻译成通俗的话语就是“给用户贴上标签“。
从原则上讲,用户画像(persona)需要让团队成员在产品设计的过程中能够抛开个人喜好,将焦点关注在目标用户的动机和行为上进行产品设计。因为,创业者或大公司的产品经理为具体的人物做产品设计要远远优于为脑中虚构的东西做设计,也更来得容易。
进行用户画像需要特别注意的原则
- 用户画像必须要建立在真实的数据之上
- 当有多个用户画像的时候,需要考虑用户画像的优先级,通常建议不要轻易尝试为超过三个以上不同用户画像群体去设计产品,这样容易产生需求冲突。
- 用户画像是处在不断修正中的,并因变化的用户画像调整公司的产品设计和营销策略设计。
其中第一个原则和第三个原则是前浪队失败的原因。
关于第二项,Cooper特别强调:不要尝试为超过覆盖了3个以上的用户画像去设计产品,否则相互冲突的需求就会让我们难以决断。当我们有多个用户画像时,我们需要考虑用户画像的优先级,在产品设计时,首先考虑满足首要用户画像的需求,然后在不冲突的情况下再满足次要用户画像的需求。当然,当一个产品非常复杂时,我们可能需要针对不同的模块来考虑其用户画像的优先级,比如,一个综合购物网站中,某个女性角色在女装版块是首要用户画像,但是在男装版块上就成了次要用户画像了。
最佳做法是在产品研发的初期就进行细致的调研并创建产品的用户画像,然而,在实际操作中,很多时候大家可能会觉得某个产品可以做就去做了,产品推出之后发现实际的用户与先前设想的用户存在比较大的偏差,而基于先前设想的用户所设计的产品架构却很难承载实际用户的需求。此时首要工作即时调整产品或营销策略以适应目标用户。
一般来说用户画像需要了解的信息有:
- 姓名 Name
- 照片 Photo
- 年龄Age
- 家庭状况 Personal details / family life
- 收入 Income/Salary
- 工作 Work / job details
- 用户场景/活动 Activities / use scenario
- 计算机技能/知识 Knowledge / skills / abilities
- 目标/动机 Goals / motives / concerns
- 喜好 Likes / dislikes
- 人生态度 Quotes
注意:对于手机浏览器的用户而言,使用手机浏览器的习惯和用户的生活方式(尤其是喜好、阶级)息息相关。
一个真实案例看懂用户画像全过程
腾讯CDC(用户研究和体验设计部)是中国最好的产品用户体验设计团队之一。腾讯几乎所有重大产品的体验设计都是由CDC部门操刀,如QQ、qq空间,qq游戏,rtx 、QQ电脑管家、QQ浏览器,QQ音乐、腾讯视频、开放平台、企业qq,腾讯网、财付通、腾讯微博、朋友网、腾讯地图、qq拼音、SOSO、拍拍、腾讯we大会、webank、腾讯公益、微信等,以及更多概念产品孵化。
腾讯CDC也被誉为“中国用户体验设计的黄埔军校”,稍捋一下,新浪微博、华为、联想、神奇工场、支付宝、淘宝、美团、Linkedin等设计团队的领导人都有CDC团队的背景。
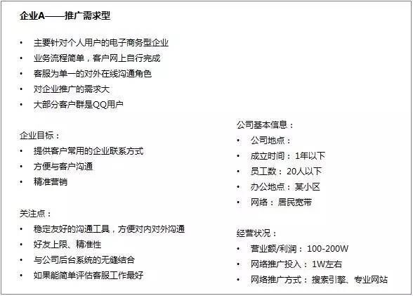
如何创建用户画像呢?我们以腾讯CDC参与的一款企业产品为例,来看看用户画像的创建过程。
用户画像的创建可分为以下几个步骤:
- 研究准备与数据收集
- 亲和图
- 人物原型框架
- 优先级排序
- 完善人物原型

1、研究准备与数据收集
和所有研究一样,首先要确定被访用户类型、设计研究方案和调研提纲。
首先出现的问题是:要找谁进行调研。由于调研的目的是创建用户画像,所以,应该尽可能的调研最大范围的不同用户。通过与不同部门的同事进行头脑风暴找出可能的各种用户类型,可能会得到一个条件列表,或者一个如下的用户矩阵,然后就可以根据这些条件去邀约用户了,每种类型调研3个。不过用户的选择应该灵活一点,如果在调研过程中发现遗漏了某种类型的用户,那么增加这种类型;又或者在调研了20家企业之后,发现没有什么新的信息出现,那么可以取消剩下的调研。

此外,在选择调研对象的时候,除了产品实际的使用者之外,不要遗忘掉其他的一些利益相关者。比如,购买家用清新剂的是妻子,但是丈夫和孩子对气味的喜好也会影响妻子的购买决策;企业老板可能不使用或很少使用某个产品,他却是最终购买决策的关键人物之一。所以这些人都应该纳入到我们的调研范围。对于企业产品来说,经销商也是非常重要的调研对象。
采用何种研究方法,主要根据研究目的、项目时间和经费等进行综合考量。比如,团队对企业用户的商业模式、使用场景等都不太了解,所以尽可能进行实地走访收集一手资料,而由于项目时间的限制,对公司机构设立范围外的企业,用电话调研的形式代替。
区分不同用户类型的关键点在于用户使用产品的目标和动机、过去/现在/未来的行为,而不是性别、年龄、地区等人口统计学特征。调研提纲是根据不同产品的实际情况来设计,在这个项目中,主要包括以下四个方面的内容:

数据收集是一个技术性很强的工作,主持人的技巧和经验会影响到收集到信息的数量和质量,有很多介绍研究技巧的文章和书籍,在这里就不再赘述了。
2、亲和图
亲和图(Affinity Diagram),把大量收集到的事实、意见或构思等定性资料,按其相近性进行归纳整理的一种方法。
通过前面阶段的数据收集,收集到了大量数据,如何在数据分析的过程中让多人参与,同时又不会遗漏掉数据呢,亲和图此时就非常合适,该方法的优势在于让大量定性信息的分析过程可视化,便于大家协同工作和统一认识,同时,产出的亲和图可以方便地作为下阶段讨论的数据依据。
首先用户研究工程师将收集到的关键信息做成卡片,然后邀请相关同事一起来参与亲和图的制作和讨论过程。经验是参与亲和图制作的人最好参与了之前的数据收集过程,同时人数控制在3人以内。一开始这个项目有5个人参与,其中2人对前期调研并不了解,所以当他们面对这些卡片的时候会无从下手,人数过多,也会在达成一致意见时耗费过多时间。一张卡片上只写一条信息,内容包括人+目标/行为/遇到的问题。比如下面这个例子,C06 U01是对被访企业和用户的编号,方便我们查阅原始记录。为了方便记忆,也可以将企业名字直接写在卡片上。

在开始进行卡片整理之前,可以先凭借印象,假设几种用户类型和他们的特点,然后,在墙上将类似或相关的卡片贴在一起,然后对每组卡片进行描述,描述写在不同颜色的便利贴上。接下来继续进行更高层次的汇总,同时移动或重新组织,直到形成最终的亲和图。这里有一个经验可以分享,企业或个人的基本信息不用做成卡片,可以打印出来人手一份,在讨论和分组的时候作为参考即可。最后形成的亲和图如下:

3、用户画像框架
通过亲和图,已经确定了几种企业类型,以及企业中的个人用户类型。接下来可以将这些企业和个人的重要特征描述出来,形成用户画像的框架。在这个步骤,我们不需要加入描述性的细节,只需要将重点内容罗列出来;基本信息可以用范围来描述,比如员工数可以写成“20人以下”,具体人数可以在下一步用户画像中进行定义。
这个步骤的目的主要是在最终用户画像输出之前,可以迅速地和团队其他人进行讨论,并收集反馈。

4、优先级排列
接下来要做的,就是和产品、市场、以及各组负责人一起来完成用户画像的优先级排序工作。确定用户画像优先级时,我们可以主要从以下几个方面来考虑:
- 使用频率
- 市场大小
- 收益的潜力
- 竞争优势/策略等
5、完善用户画像
最后一步,完善用户画像。我们需要做的事情主要是:
- 结合真实的数据,选择典型特征加入到用户画像中
- 加入描述性的元素和场景描述,让用户画像更加丰满和真实
- 将用户画像框架中的范围和抽象的描述具体化,比如,将员工数“20人以下”改成“15人”
- 让用户画像容易记忆,比如用名字、标志性语言、几条简单的关键特征描述,都可以减轻读者的记忆负担
经验和可改进之处
由于是企业产品,为了便于大家在宏观上确定什么样的企业是主要的目标用户。当时的做法是按企业类型定义了三个企业用户画像,然后每个企业中再定义典型的个人用户画像。但是在进入到细节的设计阶段时,更多需要考虑的是具体使用者对这个功能的需求,可能发现不同企业用户中的个人用户画像可能会存在相似性,比如有企业A和企业B这两个企业用户,企业A中有A1和A2两个个人用户,企业B中有B1、B2和B3三个个人用户,可能A2和B2很相似,这时可以对这些个人用户画像进行再整理,根据企业用户画像的优先级,来定义所有个人用户画像的优先级。
仅仅把用户画像创建出来,而没有让其参与到产品设计开发、推广运营等决策中去,是没有意义的。用户画像在团队中的推广至关重要,项目中主要是通过前期加大团队成员的参与,中期邀请团队成员一起参与用户画像的创建,以及后期组织大的分享和讨论会来将让大家认识并认同用户画像。项目结束时,取得了很好的反响。不过,随着产品开发紧锣密鼓的进行、人员的变动、新人加入,时间一长,大家对于目标用户的认识和想法又会产生差异。所以,目前在团队中开展定期走访用户的活动,鼓励大家持续地走进用户,并将他们的所见所闻进行分享,这样来不断强化和统一团队对于目标用户的认识,同时可以及时感知市场和用户的变化,保持用户画像的更新和生命力。
取得用户画像后可以做什么?
取得用户画像为用户贴上标签后,就可以为企业经营策略的制定打下一个良好的基础,可以用来做:
- 精准营销,分析产品潜在用户,针对特定群体利用不同方式进行营销;
- 用户统计,比如中国大学购买书籍人数 TOP10,全国分城市奶爸指数;
快消品零售这个行业,商品本身就是一定要有定价权的,而不是追求性价比,就例如当年可口可乐进入抢先一步进入中国市场,百事可乐之后好几年才进入中国市场,那么可口可乐先一步掌握了定价权,那么,他就可以把渠道成本,销售,宣传成本等等各样的价格成本做到很低,但是利润率很高,让百事可乐,根本无法盈利,那么在节目当中呢?王凯,在节目当中见到一开门就上去,招呼客人,把大部分的客人抢先一步,都吸引到前浪队这边。节目中也可以看到这样的镜头,那么大部分消费者,都被吸引到前浪队这边了以后,消费者他们并不知道,后浪队那边的价格是多少,所以第一开始是没必要去做性价比的。因为此刻此时,前浪队是占据市场优势的。 - 数据挖掘,构建智能推荐系统,利用关联规则计算,喜欢红酒的人通常喜欢什么运动品牌,利用聚类算法分析,喜欢红酒的人年龄段分布情况;
当大家在花钱购买客户信息的时候,前浪队是提出要买付费市场信息的,但是董明珠说不要花钱买这个,后面花钱的地方多着呢。任泉提出不同意见,但是团队意见被董明珠用威望压制。当缺少实际经验的团队进入陌生市场时,要么是做好市场调研,然后大举进入;要么是摸着石头过河,少量投入,慢慢试水。 - 进行效果评估,完善产品运营,提升服务质量,其实这也就相当于市场调研、用户调研,迅速下定位服务群体,提供高水平的服务;
当前已经是一个资本时代,资本的流通速度超出了所有人的想象,在传统的商业世界我们看到,创始人总是含辛茹苦的做企业,每赚到1块钱就要拿出9毛钱继续投入到企业生产中,一点一点的把企业做到大。 - 对服务或产品进行私人定制,即个性化的服务某类群体甚至每一位用户(个人认为这是目前的发展趋势,未来的消费主流)。
比如,某公司想推出一款面向5-10岁儿童的玩具,通过用户画像进行分析,发现形象=“喜羊羊”、价格区间=“中等”的偏好比重最大,那么就给新产品提供类非常客观有效的决策依据。
当一群外国朋友出现在两队面前时,使得前浪和后浪队之前所做的所有分析准备全部失效,语言障碍也成了最大的问题,只能靠临场应变去完成任务。此时后浪队灵活应变,利用试吃以及套圈的方式来吸引外国人。后浪队创新的营销手段,给商品增加了附加值。 - 业务经营分析以及竞争分析,影响企业发展战略。
前浪队的董明珠将零食打包成43元的低价促销模式,希望以薄利多销的方式来卖出更多的产品,而后浪队则采取暴利模式,打包了69元的零食包。在比赛早期,确实43元的低价模式让前浪队卖出了更多的零食了,销量极为恐怖,而在此情况下后浪队采取了调整策略,其将售卖现场做成了套圈游戏,消费者可以花10元钱玩套圈的游戏,这立即吸引了大量用户前来参与,同时又帮后浪队卖出了大量零食,而后浪队也借此反败为胜。
另举个例子,Airbnb刚刚起家时,对手Craigslist有着其羡慕的用户资源,但是Airbnb并没有本本分分的在Facebook、Titter做运营投广告,而是直接在Craigslist发布自身的信息,着实让Craigslist头疼不已,需要不停删除这些信息,但Airbnb最终为自己创造了一群价值百万的种子用户,而Craigslist则开始走下坡路。
这其实也是巨头的危机所在,如果把自己比作是Craigslist,那么每一个崛起的年轻企业都可能是Airbnb,潜藏在自己视线的盲区,因此BAT们才会如此焦虑的紧盯所有对手,不断投资。
文章转载来源:商学院(公众号:BMR2004)